-
Reagents
- Flow Cytometry Reagents
-
Western Blotting and Molecular Reagents
- Immunoassay Reagents
-
Single-Cell Multiomics Reagents
- Accessories
- BD® AbSeq Assay
- BD Rhapsody™ Accessory Kits
- BD® Single-Cell Multiplexing Kit
- BD Rhapsody™ TCR/BCR Next Multiomic Assays
- BD Rhapsody™ Targeted mRNA Kits
- BD Rhapsody™ Whole Transcriptome Analysis (WTA) Amplification Kit
- BD Rhapsody™ TCR/BCR Profiling Assays
- BD® OMICS-Guard Sample Preservation Buffer
- BD Rhapsody™ ATAC-Seq Assays
-
Functional Assays
-
Microscopy and Imaging Reagents
-
Cell Preparation and Separation Reagents
- Dehydrated Culture Media
Old Browser
BD FACSDiva™ Software
Expanding confidence and flexibility in today’s integrated laboratory
Overview
BD FACSDiva™ Software is a collection of rich tools for flow cytometer and application setup, data acquisition, and data analysis that help streamline flow cytometry workflows for today's busy laboratory.
BD FACSDiva™ Software provides features to help users integrate flow systems into application areas, such as index sorting for stem cell and single-cell applications, as well as automation protocols for high-throughput and robotic laboratories.
BD FACSDiva™ Software provides robust features from setup through analysis
BD FACSDiva v9.0 Software:
Provides powerful index sorting, along with more routine software operation features including overlays, undo/redo, and multiple copying and pasting of all worksheet elements.
BD FACSDiva™ Software v9.0 and greater run on the Microsoft™ Windows™ 10 64-bit operating system. A selected list of BD FACSDiva™ Software features is listed in the following specification table.
The index sorting feature enables laboratories to sort cells into single wells of plates and also easily identify them on plots, in statistics views and in a detailed results file.
Learn more about Qr and Br in BD FACSDiva™ Software, the parameters for characterizing detector performance.
| Feature | Specification |
|---|---|
| Cytometers Supported | BD FACSCanto™ 10-color, BD FACSCelesta™, BD FACSCanto™, BD FACSCanto™ II, BD FACSAria™ II, BD FACSAria™ III, BD FACSAria™ Fusion, BD® LSR II, BD LSRFortessa™ and BD LSRFortessa™ X-20 |
| Options Supported | BD FACSCanto™ 10-color, BD FACSCelesta™, BD FACSCanto™, BD FACSCanto™ II, BD FACSAria™ II, BD FACSAria™ III, BD FACSAria™ Fusion, BD® LSR II, BD LSRFortessa™ and BD LSRFortessa™ X-20 |
| Plates Supported | U, V and flat-bottom 96-well plates, flat-bottom 384-well plates, Terasaki plates (BD FACSAria™ Cytometer only) |
| Laser/Filter Support | 145 (See Table 1 in Qr and Br in BD FACSDiva™ Software: Parameters for Characterizing Detector Performance) |
| Event Display | User-Defined Event Number, User-Defined Percentage |
| Standard Gating | Interval, Rectangle, Polygon, Quadrants, Hinged Quadrants |
| Logical Gating | And, Or, Not, and Rest Of |
| Auto Gating | Auto-Polygon, Auto-Interval, Snap-To Polygon, Snap-To Interval |
| Standard Statistics | Minimum, Maximum, Geometric Mean, Mean, Median, Standard Deviation, Percent Coefficient of Variation, Mode |
| Robust Statistics | Robust Standard Deviation, Robust Percent Coefficient of Variation |
| Analysis Types | Manual or Batch |
| Plot Types | Histogram, 2D Dot Plot, 2D Contour Plot, 2D Density Plot |
| Plot Alignment Tools | Left, Right, Bottom, Top, Distribute Horizontally, Distribute Vertically |
| Performance Tracking Measurements | PMTV, Qr, Br, Bright Bead Target Value, Bright Bead %rCV, Mid Bead Median, Mid Bead %rCV, Dim Bead Median, Dim Bead %rCV, Forward Scatter Laser Delay, Fluorescence Laser Delay, Laser Current, Laser Power, Fluidics Pressure |
| Scaling | Linear, Log, Biexponential |
| Automated Setup | Define Baseline, Check Performance, Auto Compensation, Reset Target Values |
| Export Formats | JPG, TIFF, PNG, BMP, XML, CSV, PDF |
| Export Files | Experiments, FCS Files, Statistics, Templates |
| Levey-Jennings Plots | Up to 30 |
| Operating System | v9.0: Microsoft™ Windows™ 10 |
BD FACSDiva™ Software supports data integrity and helps ensure reproducible results by enabling automated cytometer setup
Experiment and application setup
The software:
- Provides convenient and easy experiment layout tools to simplify creation of experiments
- Enables a graphical view of the entire experiment and allows quick addition of labels, keywords and acquisition attributes to a single tube, multiple tubes, specimens or the entire experiment
- Offers the ability to store experiment, analysis and panel templates for re-use without sacrificing data integrity
- Provides the ability to save specific settings to properly resolve populations of interest with the application settings feature. Once a daily performance check is performed to update settings, application settings can be applied to ensure that the particular applications with these settings are running consistently from day to day.
Using the Experiment Layout feature in BD FACSDiva software greatly simplifies and speeds up creating a new experiment.
Automated Daily Setup and QC
A single daily setup run using BD FACSDiva™ Software and BD FACSDiva™ CS&T Research Beads* supports consistency and accuracy of data acquisition.
Key cytometer setup values for PMT voltages, laser delay and area scaling factors are automatically calculated and adjusted to maintain optimal performance levels over time. This automation reduces startup time to approximately five minutes and eliminates multiple error-prone and expensive data acquisitions and calculations.
Note that because of a change in the beads for BD FACSDiva™ Software v7.0 and v8.0, upgrading from BD FACSDiva™ Software v6.x to v8.0 will cause a loss of existing baselines and application settings.
All baselines, performance checks and application settings will have to be recreated, as needed. See the BD FACSDiva Software Reference Manual and the BD Cytometer Setup and Tracking Application Guide for more details.
Cytometer Configuration Setup
BD FACSDiva™ Software provides a graphic of the cytometer's physical optical configuration, showing the layout of detectors, filters and mirrors. This allows users to select the correct configuration for their work.
Administrators can create specialized configurations for particular applications by dragging filters, mirrors and fluorochromes onto a representation of the optical bench.
Cytometer configuration setup is quickly completed through drag and drop of parameters, filters or mirrors onto the appropriate optical bench location.
BD FACSDiva™ Software provides automated performance tracking simplifies quality control
The software automatically tracks a wide range of performance metrics for each detector and laser in the system and displays the results in Levey-Jennings charts.
Alarm criteria can also be set to automatically notify users if performance metrics fall outside these boundaries.
BD FACSDiva™ Software enables efficient organization of steps
Efficient and accurate experiment setup
BD FACSDiva™ Software helps users manage experimental details with easy-to-use interfaces and controls.
Acquisition
BD FACSDiva™ Software simplifies data acquisition with a dashboard that provides the tools for immediately viewing acquisition status and for setting acquisition stopping criteria. The application settings feature automatically adjusts voltage settings to daily changes in cytometer performance so that users can run existing applications more simply and quickly.
Analysis
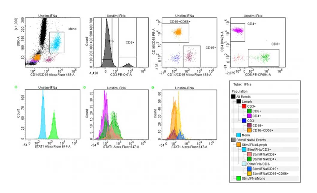
BD FACSDiva™ Software provides a wide array of basic analysis features enabling multiple applications to run on the BD FACSCanto™, BD® LSR and BD FACSAria™ Cytometers. These include gating tools to automatically find a population, biexponential scaling to completely see populations that might have negative relative fluorescence intensities, and even overlays to compare multiple tubes or samples.
BD FACSDiva™ Software provides the ability to overlay multiple different samples and any or all populations within each tube of data.
Reporting
Worksheets are configurable using predefined and customizable headers and footers. Snap-to grids allow for easy alignments of plots, comments and statistics. Previewing and PDF creation can be completed within the BD FACSDiva™ Software interface.
Data management
BD FACSDiva™ Software offers efficient data management tools to simplify data storage as well as improve organization of flow cytometer data. Along with built-in database and database utilities, BD FACSDiva™ Software provides automated data export in a variety of formats including XML, FCS and even ZIP, for multiple files concurrently. Manual export of FCS files creates an experiment folder structure in the operating system for easy identification of data files without the need to open them.
BD FACSDiva™ Software offers simple tools for data reporting that provide flexible defined layout definiton and easy previewing and printing.
PERFORMANCE
Proactive Performance Monitoring
On a daily basis, BD FACSDiva™ Software automates tracking of all performance metrics, including detection efficiency, standard deviation of electronic noise, laser current and optical background. Viewing these metrics in interactive Levey-Jennings charts, administrators can visually adjust displays and time scales. The software allows notification when performance metrics fall outside specified boundaries for early troubleshooting and correction.
APPLICATIONS
-
Application Notes
-
Product Information Sheets
-
Job Aids
-
BD FACSAria Product Family
-
BD FACSCanto Product Family
-
BD FACSLink Interface
-
BD FACSLink™ LIS Interface Solution Product Information Sheet
-
Quick Reference Guide for creating custom panels in BD FACS™ SPA and BD FACSDiva™ Software for use with the BD FACSLink™ LIS interface
-
BD FACSLink™ Quick Reference Guide for using BD FACS™ SPA and BD FACSDiva™ Software with the BD FACSLink™ LIS interface
-
BD FACSLink™ Quick Reference Guide for using BD FACSDiva™ Software with the BD FACSLink™ LIS interface
-
BD LSRFortessa Product Family
-
User Guide
-
Webinars
For Research Use Only. Not for use in diagnostic or therapeutic procedures.
Microsoft, Windows and Excel are trademarks of Microsoft Corporation. Alexa Fluor and Pacific Blue are trademarks of Life Technologies Corporation. CF is a trademark of Biotium, Inc. Cy is a trademark of Global Life Sciences Solutions Germany GmbH or an affiliate doing business as Cytiva.
*The BD® Cytometer Setup and Tracking application and BD FACSDiva™ CS&T Research Beads are For Research Use Only. Not for use in diagnostic or therapeutic procedures.
23-23319-00
Report a Site Issue
This form is intended to help us improve our website experience. For other support, please visit our Contact Us page.